为进一步做好疫情防控条件下的毕业生就业创业工作,给学生提供精准就业创业指导服务,激发学生的创新创业意识,帮助学生提升求职择业能力,根据《51黑料
2020年学院本科生就业指导活动方案》要求,4月26日晚上7点,51黑料
通过“长江雨课堂”平台组织开展了以“就业政策解读”为主题的就业指导讲座,辅导员周双老师受邀作为本次讲座的主讲嘉宾,2017级本科生及部分2016级未就业毕业生参与,活动由学院就业专干、2017级本科生辅导员蒋毅老师主持。
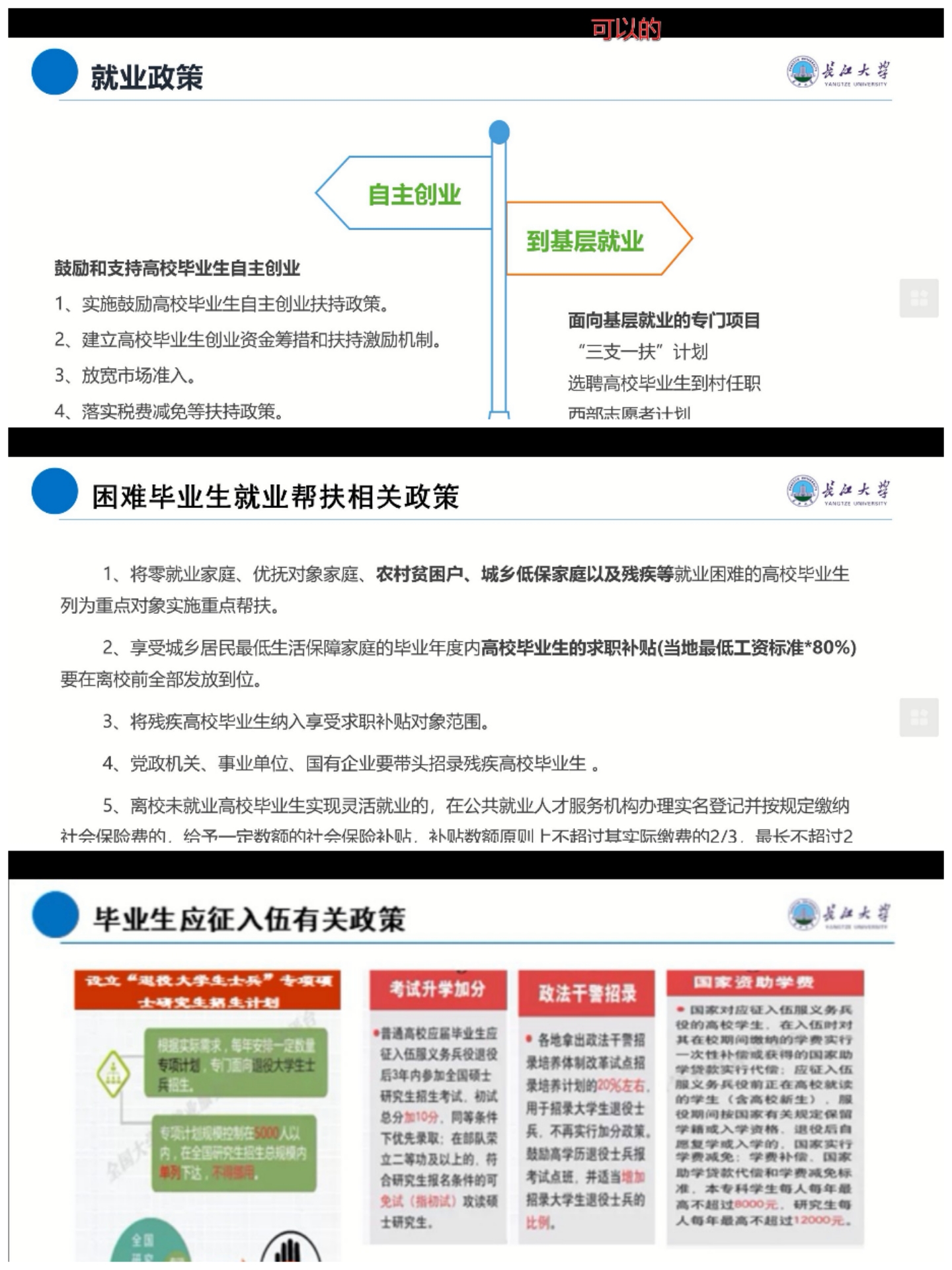
讲座伊始,周双老师结合自身过去几年以来负责学院毕业生就业工作的实际经历与当前毕业生就业状况,详细分析了疫情防控条件下毕业生就业形势的变化,鼓励毕业生在特殊时期一定要学会抓住政策机遇,不等不靠,积极求职就业。随后,周双老师针对高校毕业生自主创业、基层就业、应征入伍、困难群体毕业生就业帮扶等方面的政策逐一进行了解读,并详细介绍了当前国家各部委、部分省市等制定的吸引人才、促进就业创业的政策,引导同学们既要抓住机遇,挑战自我,也要适时转变就业观念,鼓励同学们到基层单位工作,努力奋斗,干事创业。讲座过程中,周双老师针对与会学生通过弹幕发送关于就业政策方面的问题一一进行回应。

讲座最后,蒋毅老师补充介绍了学院就业工作的基本程序、学院关于毕业生就业奖励的相关政策,回答了毕业生关心的三方协议和网上签约、报到证办理、档案派遣等问题,并就本学期2017级本科生就业指导课的线上授课要求作了进一步强调,希望同学们能通过就业指导课程学习解决更多关于就业方面的疑问,不断提升自己的就业能力,为接下来的求职奠定良好的基础。